References:
https://www.atlassian.com/git/tutorials/comparing-workflows/gitflow-workflow
https://nvie.com/posts/a-successful-git-branching-model
Introduction
This post is more or less a copy/paste of Atlassian’s documentation of Gitflow available in the references above. I’ve used this page as a goto reference for Gitflow for years, but not long ago the URL was not working anymore when I needed to look it up.
Gitflow is already mentioned as legacy workflow and I realized it might be taken down from Atlassian’s website at some point, so I wanted to have a copy of it here on my blog for future reference.
Gitflow workflow
Gitflow is a legacy Git workflow that was originally a disruptive and novel strategy for managing Git branches. Gitflow has fallen in popularity in favor of trunk-based workflows, which are now considered best practices for modern continuous software development and DevOps practices. Gitflow also can be challenging to use with CI/CD. This post details Gitflow for historical purposes.
What is Gitflow?
Gitflow is an alternative Git branching model that involves the use of feature branches and multiple primary branches. It was first published and made popular by Vincent Driessen at nvie. Compared to trunk-based development, Gitflow has numerous, longer-lived branches and larger commits. Under this model, developers create a feature branch and delay merging it to the main trunk branch until the feature is complete. These long-lived feature branches require more collaboration to merge and have a higher risk of deviating from the trunk branch. They can also introduce conflicting updates.
Gitflow can be used for projects that have a scheduled release cycle and for the DevOps best practice of continuous delivery. This workflow doesn’t add any new concepts or commands beyond what’s required for the Feature Branch Workflow. Instead, it assigns very specific roles to different branches and defines how and when they should interact. In addition to feature branches, it uses individual branches for preparing, maintaining, and recording releases. Of course, you also get to leverage all the benefits of the Feature Branch Workflow: pull requests, isolated experiments, and more efficient collaboration.
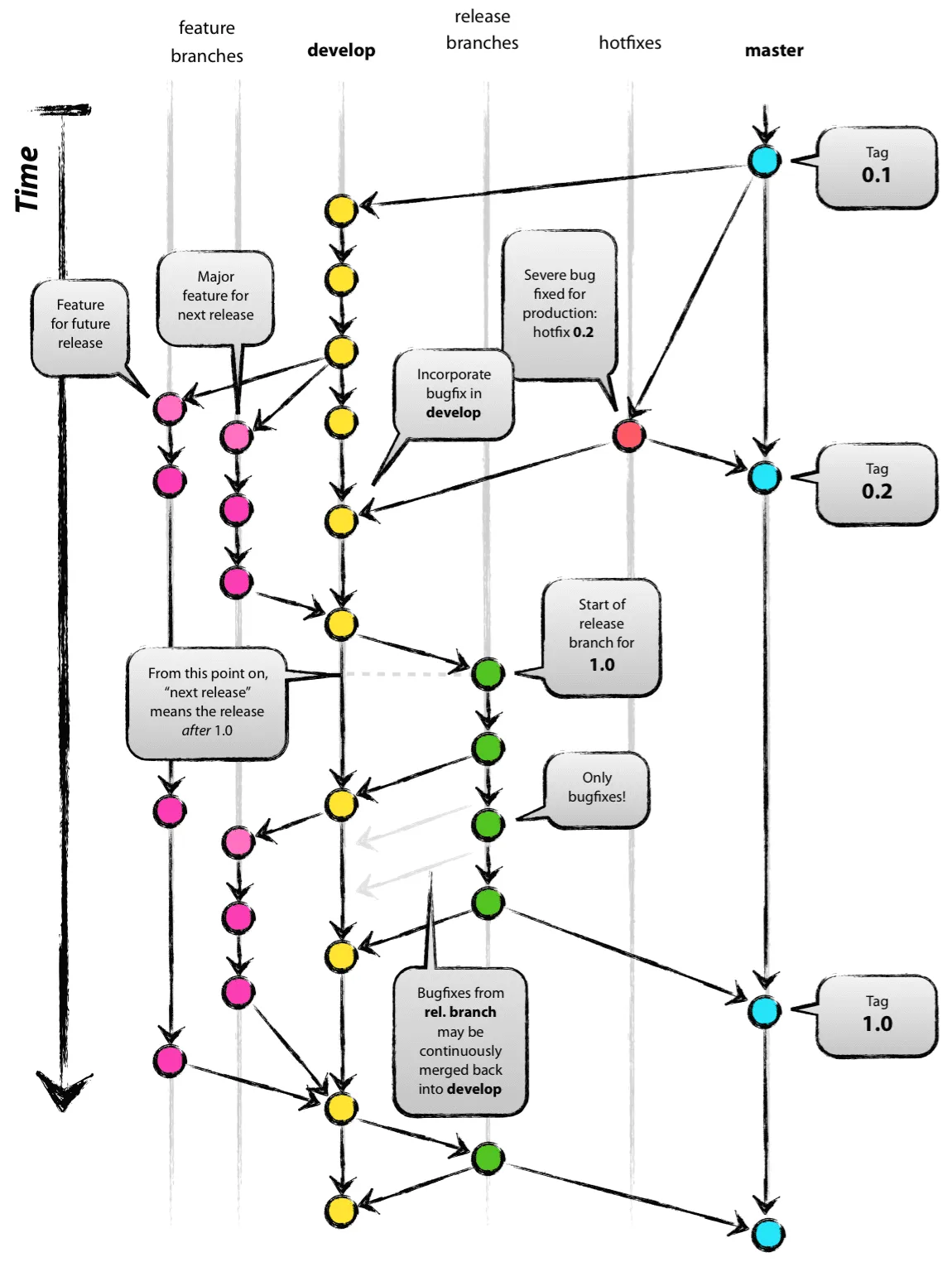
The original Gitflow workflow model as published by Vincent Driessen is shown below:

How it works
Develop and main branches
Instead of a single main branch, this workflow uses two branches to record the history of the project. The main branch stores the official release history, and the develop branch serves as an integration branch for features. It’s also convenient to tag all commits in the main branch with a version number.
The first step is to complement the default main with a develop branch. A simple way to do this is for one developer to create an empty develop branch locally and push it to the server:
git branch develop
git push -u origin developThis branch will contain the complete history of the project, whereas main will contain an abridged version. Other developers should now clone the central repository and create a tracking branch for develop.
When using the git-flow extension library, executing git flow init on an existing repo will create the develop branch:
$ git flow init
Initialized empty Git repository in ~/project/.git/
No branches exist yet. Base branches must be created now.
Branch name for production releases: [main]
Branch name for "next release" development: [develop]
How to name your supporting branch prefixes?
Feature branches? [feature/]
Release branches? [release/]
Hotfix branches? [hotfix/]
Support branches? [support/]
Version tag prefix? []
$ git branch
* develop
mainFeature branches
Create the repository
Each new feature should reside in its own branch, which can be pushed to the central repository for backup/collaboration. But, instead of branching off of main, feature branches use develop as their parent branch. When a feature is complete, it gets merged back into develop. Features should never interact directly with main.
Note that feature branches combined with the develop branch is, for all intents and purposes, the Feature Branch Workflow. But, the Gitflow workflow doesn’t stop there.
Feature branches are generally created off to the latest develop branch.
Creating a feature branch
Without the git-flow extensions:
git checkout develop
git checkout -b feature_branchWhen using the git-flow extension:
git flow feature start feature_branchContinue your work and use Git like you normally would.
Finishing a feature branch
When you’re done with the development work on the feature, the next step is to merge the feature_branch into develop.
Without the git-flow extensions:
git checkout develop
git merge feature_branchUsing the git-flow extensions:
git flow feature finish feature_branchRelease branches
Once develop has acquired enough features for a release (or a predetermined release date is approaching), you fork a release branch off of develop. Creating this branch starts the next release cycle, so no new features can be added after this point—only bug fixes, documentation generation, and other release-oriented tasks should go in this branch. Once it’s ready to ship, the release branch gets merged into main and tagged with a version number. In addition, it should be merged back into develop, which may have progressed since the release was initiated.
Using a dedicated branch to prepare releases makes it possible for one team to polish the current release while another team continues working on features for the next release. It also creates well-defined phases of development (e.g., it’s easy to say, “This week we’re preparing for version 4.0,” and to actually see it in the structure of the repository).
Making release branches is another straightforward branching operation. Like feature branches, release branches are based on the develop branch. A new release branch can be created using the following methods.
Without the git-flow extensions:
git checkout develop
git checkout -b release/0.1.0When using the git-flow extensions:
$ git flow release start 0.1.0
Switched to a new branch 'release/0.1.0'Once the release is ready to ship, it will get merged it into main and develop, then the release branch will be deleted. It’s important to merge back into develop because critical updates may have been added to the release branch and they need to be accessible to new features. If your organization stresses code review, this would be an ideal place for a pull request.
To finish a release branch, use the following methods:
Without the git-flow extensions:
git checkout main
git merge release/0.1.0Or with the git-flow extension:
git flow release finish '0.1.0'Hotfix branches
Maintenance or “hotfix” branches are used to quickly patch production releases. Hotfix branches are a lot like release branches and feature branches except they’re based on main instead of develop. This is the only branch that should fork directly off of main. As soon as the fix is complete, it should be merged into both main and develop (or the current release branch), and main should be tagged with an updated version number.
Having a dedicated line of development for bug fixes lets your team address issues without interrupting the rest of the workflow or waiting for the next release cycle. You can think of maintenance branches as ad hoc release branches that work directly with main. A hotfix branch can be created using the following methods:
Without the git-flow extensions:
git checkout main
git checkout -b hotfix_branchWhen using the git-flow extensions:
git flow hotfix start hotfix_branchSimilar to finishing a release branch, a hotfix branch gets merged into both main and develop.
git checkout main
git merge hotfix_branch
git checkout develop
git merge hotfix_branch
git branch -D hotfix_branchgit flow hotfix finish hotfix_branchExample
A complete example demonstrating a Feature Branch Flow is as follows. Assuming we have a repo setup with a main branch.
git checkout main
git checkout -b develop
git checkout -b feature_branch
# work happens on feature branch
git checkout develop
git merge feature_branch
git checkout main
git merge develop
git branch -d feature_branchIn addition to the feature and release flow, a hotfix example is as follows:
git checkout main
git checkout -b hotfix_branch
# work is done commits are added to the hotfix_branch
git checkout develop
git merge hotfix_branch
git checkout main
git merge hotfix_branchSummary
Here we discussed the Gitflow Workflow. Gitflow is one of many styles of Git workflows you and your team can utilize.
Some key takeaways to know about Gitflow are:
- The workflow is great for a release-based software workflow.
- Gitflow offers a dedicated channel for hotfixes to production.
The overall flow of Gitflow is:
- A
developbranch is created frommain - A
releasebranch is created fromdevelop Featurebranches are created fromdevelop- When a
featureis complete it is merged into thedevelopbranch - When the
releasebranch is done it is merged intodevelopandmain - If an issue in
mainis detected ahotfixbranch is created frommain - Once the
hotfixis complete it is merged to bothdevelopandmain

